Тайна гибели группы Дятлова. Длинная версия из Петербурга

Глава 4 из 6

Некоторые рекомендации по методике расследования сложных аварий в туристских походах

Авторы: Евгений Буянов, г. Санкт-Петербург

 

Некоторые рекомендации по методике расследования сложных аварий в туристских походах
(по опыту расследования аварии группы Дятлова)

Данная статья не является “нормативным актом” и не претендует на “полноту” относительно комплекса вопросов, связанных с расследованием несчастных случаев в туристских походах. Ряд рекомендаций данной статьи может помочь при расследовании различных аварий не только в туризме, а также при расследовании криминальных преступлений (с учетом специфики каждого конкретного расследования), а также для расследования вообще непонятных явлений (в какой-то мере).

Статья не касается нормативных и правовых вопросов, связанных с расследованием (об этом достаточно полно можно ознакомиться в специальной литературе), - главная “суть” этих вопросов состоит в том, был или нет некий “злой умысел” виноватого, - вокруг этого строится вся правовая казуистика. Но для правильных выводов вначале надо хорошо разобраться, что, собственно, произошло, - какие события привели к аварии, как она развивалась и как окончилась.

Данная статья отражает личную точку зрения автора на то, какие моменты надо учитывать для правильного воссоздания картины событий, связанных с критическими ситуациями и авариями в походах, и не только. Цель статьи — поделиться личным опытом и взглядами на то, как может вестись процесс расследования.

Автор полагает, что “для полной ясности” необходима четкая система понятий и некоторые принятые определения поясняются по ходу изложения курсивом, — это необходимо, иначе возникнет непонимание и путаница в определениях. Четкость в понятиях должна быть не только в письме и в разговоре, но в первую очередь в голове.

Первый момент: автор полагает, что для объективного расследования любого происшествия необходимо воссоздать именно картину событий, увидеть главные движущие силы, обстоятельства развития ситуации от нормальной (или исходной) к критической и далее — к аварийной и катастрофической. Авария практически всегда развивается именно по такой схеме (отдельные этапы могут отсутствовать или быть очень короткими, но сути это не меняет).

Условимся называть:

ситуацией – характеристики природной среды (природа), человеческой среды (люди и их отношения) и технической среды (овеществленной людьми природы), существенные для расследования аварии или катастрофы (в общем смысле – и для других явлений). Ситуация понимается как характеристика движущихся событий (конкретно: того, что происходит) в какой-то определенный момент их развития. Ситуация изменяется по мере движения событий.

нормальной ситуацией - ситуацию с последствиями и проявлениями (конкретными событиями), предсказуемыми и контролируемыми человеком.

критической ситуацией — опасную ситуацию с воздействием неконтролируемых сил и с непредсказуемыми последствиями,

аварийной ситуацией (или аварией) — ситуацию, характеризуемую наличием серьезной травмы (травм) и/или серьезными материальными потерями (например, снаряжения, продуктов, топлива), а также различными факторами, снижающими способность людей противостоять давлению обстоятельств

катастрофической (катастрофой, трагедией) ситуацией — ситуацию, аварию с гибелью человека (а сильной катастрофой — с многочисленными жертвами).

Очевидно, что перечисленные термины — суть фазы одного и того же процесса развития аварии, причем и фазы и грани понятий могут быть весьма размыты, между ними может не быть четких понятийных и временных границ (поэтому эти “границы” в некотором роде условны). Еще несколько определений, которые поясняют и ход расследования.

Предположение — логический вывод, не основанный на фактах, либо основанный на отдельном факте или фактах, никак не связанных в цепочку событий (или даже связанных, но еще не подтвержденных фактах).

Недостоверное предположение, - предположение, не основанное на известных достоверных фактах, или основанное на недостоверных, непроверенных фактах, слухах и фантазиях, а также на событиях, которые могли произойти или даже произошли, связь которых с данной аварией не подтверждена никакими реальными фактами.

Достоверное предположение – предположение, основанное на реальных, подтвержденных фактах (общее понятие “факта” дано ниже), связь которых с процессом аварии не вызывает сомнений. И факт должен быть достоверным, и связь этого факта с рассматриваемой ситуацией должна быть достоверной! Достоверное предположение, на котором основана версия, не должно логически разрушаться, если мы поставим вопрос: “Хорошо, если это так, то откуда это произошло, и что последовало дальше?” На основе такого вопроса строится короткая версия событий.

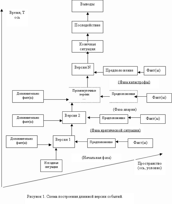
Короткая версия (или просто “версия”) — логический непротиворечивый вывод на основе достоверного предположения и подтвержденных фактов, связанных в логическую цепочку событий. Версия это не отдельный факт, а уже скомбинированная, локальная во времени картина событий, основанная на подтвержденных фактах. Короткая версия описывает события на определенном временном этапе, причем события и факты на этом этапе должны быть непротиворечиво скомбинированы по времени, пространству (месту действия) и по силовым признакам воздействия (по главной совокупности определяющих сил, например: воздействие лавины, камнепада, холода, селя и т.п.). Cущественное изменение характера событий во времени, пространстве и действующим силам требует построения новой короткой версии событий.

Длинная (или полная) версия событий – логическая и непротиворечивая цепочка из коротких версий, объясняющая весь ход аварии на существенном этапе времени от начала до завершения.

Построение коротких версий на основе реальных фактов является этапом анализа событий, а построение длинной версии из коротких является этапом синтеза событий. Такие построения бывают необходимы, когда процесс аварии является сложным и его не удается воссоздать на основе “обычных” представлений. “Сложность” аварии (события) состоит в невозможности ее объяснения из-за недостатка или неупорядоченности информации, которые не позволяют восстановить причинно-временную цепочку событий. Сложная авария может состоять из нескольких фаз с качественными переходами во времени, в пространстве и по характеру действующих сил и по совокупности дополнительных обстоятельств. Процесс аварии является динамическим и многомерным.

Примечание. Простой пример, поясняющий деление события на этапах “коротких версий”. Человек падает в пропасть. В разные моменты времени действуют разные силы: силы координации, силы сцепления со склоном, сила тяжести (на участке разгона она – определяющая), сила удара о твердую поверхность, сила возникшей травмы, сила медицинской помощи… Каждый этап характеризуется своими закономерностями. Каждый этап для описания требует своей “короткой версии”, четко связанной причинно-временными связями с соседними версиями.

Короткая версия укладывается в определенные временные рамки, в течение которых действуют определенные силы и закономерности ситуации. Надо увидеть и эти “временные рамки” и “эти силы” и то, откуда произошла ситуация и то, к чему она привела. Дальше действующие силы как бы “выключаются” (или становятся несущественными), и начинают действовать другие силы и закономерности, - “короткая версия” событий должна стыковаться и с “версией-родителем” и с “версией-потомком” (с “соседними версиями”, версиями-“мателотами”, если применить морской термин). Только тогда все эти версии можно назвать именно “версиями”, а не предположениями.

“Длинная версия” - это полная цепочка из “коротких версий”, объясняющая ход событий на основном (существенном) временном этапе. Известные дополнительные факты должны либо подтверждать “длинную версию”, либо “сопровождать” ее без видимых противоречий (это относится к “малозначащим”, второстепенным фактам). Все необъяснимые факты должны быть объяснены, - они должны либо подтверждать “длинную версию, либо не противоречить ей, быть фактами “сопутствующими и “незначимыми”. Длинную версию надо скомпоновать, “поставить на ноги” и “вырастить”, т.е. уточнить на основе дополнительных фактов до четкого понимания картины событий.

Построение версий начинается с важного начального этапа сбора и систематизации фактов. Под “фактом” и “фактами” ниже понимается общее понятие “достоверных фактов” (обязательно достоверных!), включающее вещественные улики, проверенные (достоверные) свидетельские показания (свидетельства очевидцев о реальных событиях), результаты экспертизы, достоверные фото, аудио, кино и видеоматериалы. В общем, все достоверные характеристики ситуаций и событий. А также под “фактом” может пониматься целая совокупность связанных между собой “фактов”.

Пример. В данном случае – крупный совокупный “факт” - это “палатка”: ее содержимое, место установки, состояние в момент обнаружения, характер повреждений и т.п.

Факты надо не путать с предположениями, - это разные вещи. Предположение – это логическое заключение, основанное на фактах. Причем достоверное предположение обретает силу и значение, только если оно не противоречит другим достоверным предположениям и другим достоверным фактам. Связь предположений и подтверждающих его фактов должна быть достаточно определенной (логически обоснованной по силе, месту и времени), иначе она ставится под сомнение и предположение перестает быть достоверным, даже если оно основано на достоверном факте. Конечно, достоверное, доказанное предположение тоже может рассматриваться, как сложный, совокупный “факт”, - только надо видеть в нем и “ядро” (исходные факты) и “оболочку” логического заключения.

При оценке каждого предположения или короткой версии надо взвешивать факты: мы кладем их, как гири на весы предположения (а при анализе коротких версий уже кладутся, как гири, отдельные достоверные предположения). Противоречащие друг другу факты – на разные коромысла. Если факт имеет какое-то серьезное возражение, то это возражение тоже кладется на другую чашу весов, как бы уменьшая “вес” факта. Когда факты на одной чаше (или предположения одной версии) явно перетягивают по силе и значимости факты (для версий - предположения) на другой чаше, - соответственно делается и вывод о большей достоверности предположения (или версии).

Факты, которые достоверно никак не подтверждены, должны быть названы обязательно “недостоверными” или “непроверенными” фактами, - на их основе нельзя строить “достоверные предположения”. По необходимости недостоверные факты и предположения на их основе надо проверить и либо перевести в разряд достоверных, либо логически отбросить. Недостоверные факты и предположения могут подтверждаться или опровергаться дополнительными фактами на этапах построения версий.

Фактов надо собрать как можно больше, - с виду незначительный, непримечательный факт может оказаться решающим.

Факты должны быть по возможности изначально разделены по времени, месту действия, по “действующим лицам” и другим характерным “силовым составляющим” (физическим составляющим) воздействий, - это помогает восстановить причинно-следственные связи событий.

Факты можно постараться разделить по значимости. Наиболее значимыми, “сильными” фактами являются те, которые связаны с аварией по времени, по месту и по силовым составляющим воздействия. Например, в качестве очень значимых, исходных фактов выступают результаты экспертизы о причинах гибели людей. Эти факты обычно прямо указывают на причины смерти, причем они связаны с гибелью людей во времени, в пространстве и по силовым характеристикам воздействия.

Наиболее сильные факты, стоящие на “всех трех точках: время, место, сила, - очень устойчивы. Их трудно “свалить”, их нельзя игнорировать. Они могут и не иметь существенного значения, но они – спутники аварии (события), и так или иначе с ней связаны. Привязка фактов к конкретным событиям усиливает достоверность и фактов и событий, усиливает их взаимную значимость с точки зрения достоверности.

Примечание. В случае аварии группы Дятлова экспертизой установлены причины смерти: трое участников погибли от тяжелых физических травм, а шестеро – от замерзания. Сам характер травм по результатам экспертизы показывал, что травмы эти явились следствием сильного сдавливания (так или иначе, это указывало на лавину, как главную причину травм), а факт гибели от замерзания давал определенный вывод о конечной причине смерти шестерых участников (оставалось только установить, как, каких условиях и почему произошло переохлаждение).

Все имеющиеся “сильные” факты надо рассматривать очень внимательно и очень внимательно изучать их связи с событием. Такой анализ может очень много дать.

Примечание. В данном случае я что-то видел, а что-то не замечал по результатам судебно-медицинской экспертизы в характере травм участников. Более внимательный взгляд на эти травмы позволил, например, увидеть, что травма Тибо-Бриньоля не могла быть следствием удара при падении или удара летящим осколком, - в этом случае, по словам эксперта, присутствовали бы характерные повреждения мягких тканей. Характер переломов у Дубининой и Золотарева также достаточно определенно указал на причину, - сдавливание навалившейся массой, но не удар при “броске” или падении, - в таком случае присутствовали бы и повреждения мягких тканей, и повреждения конечностей…

“Слабыми” фактами являются такие, которые не имеют видимых связей с аварией (событиями) во времени, по месту и по силовым составляющим. “Слабость” факта состоит именно в том, что причины его возникновения и существования могут быть никак не связаны с процессом аварии. Такой факт может быть “случайным попутчиком”, а не причиной и не следствием хода аварии. Поэтому все попытки объяснить ход аварии на основе “слабого” факта могут быть обречены, они могут быть изначально ложными. Но вот попытки других объяснений возникновения этого факта могут быть успешны. Аналогичный смысл вкладывается в понятие “слабости” связи между фактом и предположением, между предположением и версией и между версиями. Связь является слабой, если нет подтверждения ее существования с привязкой во времени, в пространстве и по силовым (движущим) составляющим. “Слабые” факты и связи могут возникнуть и вследствие фальсификации (намеренной дезинформации) и из-за ошибок расследования (они обычно не подтверждаются при тщательной проверке).

Примечание. Факт наличия радиации на участках одежды двух погибших участников группы Дятлова является “слабым”, поскольку он не имеет никакой видимой связи с местом и временем аварии (ничто не указывает на то, что радиация была “подхвачена на месте аварии или в момент ее развития) и с силовыми причинами аварии, поскольку никто из погибших не умер от радиации. Никакой “связи” между причинами аварии и наличием радиации не просматривается.

Факты нельзя искусственно “притягивать за уши” к событиям. Обычно этот ложный прием состоит в том, что доказывают достоверность и возможность факта, а вот какова его связь с событием забывают (а этой связи попросту нет). Мало ли что “может произойти”! Из того, что “это” может произойти, вовсе не следует, что “это” произошло в данном месте в момент аварии.

Примечание. Сколько “версий” о “взрывах”, “ракетах”, “НЛО”… в этой истории. Сколько “доказательств” их “достоверности” без всякой привязки к месту, времени аварии и, если присмотреться, то и к реальным причинам гибели дятловцев.

В качестве наиболее значимых в первую очередь следует отличать те факты, которые прямо указывают на причины возникновения аварийной ситуации, позволяют установить характер ее развития. Менее значимые факты, - факты, сопровождающие главные события. Они могут позволить восстановить детали событий, и они не должны противоречить логике событий. Сопровождающие факты, подтверждающие и дополняющие короткую версию событий (на основе достоверного предположения) уместно назвать “дополняющими” фактами.

Примечание. В данном случае, существенные “дополняющие факты”, подтверждающие сход лавины, - оторванные тяги палатки со стороны склона, общий занос палатки снегом, смерзание в палатке части снаряжения, засыпанной снегом и придавленного снежной массой. Достаточно определенно указывают на лавину и травмы участников группы. То, что травмы имели “ограниченную тяжесть”, причем не у всех туристов, - указывает на ограниченную мощность лавины. Характер надрезов и разрывов палатки указывает на то, что они выполнены с поиском места выхода в условиях, когда вся палатка была придавлена снежной массой.

 

Исходный пункт: известные факты, главный и первый из которых: “авария произошла” (или: “что-то произошло”, если еще не совсем ясно, “что”). Конечные результаты аварии являются важнейшими исходными фактами. Важнейшими исходными фактами являются и те, которые характеризуют ситуацию до аварии, - в данном случае, это планы группы (маршрут, сроки, действия до аварии…). К этим фактам надо “приложить” все остальные известные факты и сразу разделить их на подтвержденные и неподтвержденные. Можно также расставить факты по “значимости”, но не следует идеализировать такое деление, поскольку в этих оценках изначально можно серьезно ошибиться (внешне незначительный факт может оказаться ключевым). Факты могут внешне очень обманывать по значимости, как бы разделяясь на “интересные и неинтересные”. Внешне чем-то интересный, необычайный факт может не иметь никакого существенного значения для расследования. А другой, совсем не примечательный, самый “обычный” и “серенький” факт может оказаться решающим, ключевым.

Свидетельские показания (свидетельства) — это тоже “факты”, но факты, имеющие свою специфику. Их особенность состоит в том, что

 

    • свидетели событий видят не всю “драму”, а только то, что им доступно для наблюдения (со своей позиции, ограниченной во времени, в пространстве, и со своих позиций понимания увиденного)

 

 

    • свидетели событий могут быть шокированы, психологически травмированы тем, что увидели

 

 

    • свидетели в ходе наблюдения могут не проявить интереса (иметь “отвлеченное внимание”)

 

 

    • свидетели могут быть по причинам личного порядка никак не заинтересованы в объективном расследовании, а могут (в отдельных случаях) быть заинтересованы в том, чтобы “увести” расследование в нужном направлении или ввести в заблуждение на основе своих представлений, не всегда точных и правильных.

 

Показания различных правдивых свидетелей (дающих правдивые, чистые показания) могут выглядеть не соответствующими друг другу и во многом противоречивыми, если не учесть условий, при которых они наблюдали события (в том числе и состояния людей в момент наблюдения, например, эмоционального состояния, уровня внимания и понимания событий, длительности или эпизодичности и времени наблюдения и т.п.). При правильном учете этих факторов показания правдивых свидетелей начинают дополнять друг друга, соответствовать известным фактам и позволяют лучше увидеть картину событий, связать события вместе. Неумышленное введение следствия в заблуждение обычно связано с неверными представлениями свидетелей о явлениях и людях, с “фантазиями” свидетелей. Здесь могут помочь вопросы к свидетелям типа: “А почему Вы так считаете?..”. Правдивые свидетели могут изменить свои показания после осмысления событий, поскольку первоначальная оценка может быть поверхностной и непродуманной (обращают внимание на одни детали, но более важными оказываются другие). Такое изменение показаний не должно вызывать подозрений во лжи: надо только установить, почему (под действием каких фактов и соображений) показания так изменились.

А вот показания лживых свидетелей (дающих лживые показания) могут выглядеть и очень правдоподобными, соответствующими друг другу, если ложь подается в рамках принятой ими “легенды-версии” событий или собственных "фантазий". Но при тщательной проверке, сопоставлении с фактами и уточнении наблюдений показания лжесвидетелей начинают расходиться, поскольку уточненные варианты “легенды-версии” событий у каждого различны, а "фантазии" не связаны с реальной цепочкой событий (они так или иначе расходятся с ней) и расходятся в представлении людей. Умышленная дезинформация может быть связана с желанием “выгородить” себя и других лиц от возможных обвинений, с попытками уйти от ответственности. Обычно, у “заинтересованных” лиц, но вот сама “заинтересованность” может иметь очень скрытый характер и мотивы (например, она может объясняться скрытой симпатией или неприязнью к человеку).

Таким образом, показания свидетелей тоже надо систематизировать: часть из них после проверки может попасть в число подтвержденных фактов, часть - в число фактов неподтвержденных, а часть просто отброшена как вредные, ненужные и несущественные. Вот по этим признакам факты (включая и свидетельские показания) надо тоже постараться систематизировать очень четко.

Улики, - вещественные доказательства (например, предметы снаряжения) следует также тщательно изучить и отметить характерные особенности, которые могут помочь в расследовании. Следует особо отметить видимые отклонения не только во “внутреннем состоянии предмета”, но и в его пространственном положении, особенностях его последнего использования (и даже факте самого наличия такого предмета в зафиксированном состоянии). Вещественным доказательством является и само место происшествия, которое надо осмотреть очень тщательно и, по возможности, не нарушая его состояния. Желательно заснять его на фото или видео, записать на диктофон, в каком положении находятся предметы и останки людей. Все это может очень помочь расследованию. Пропажа вещей также дает ряд фактов, которые надо учитывать при разборе: например, отсутствие предмета снаряжения (карабина) может свидетельствовать о его разрушении, - а этот факт выводит на причины аварии...

Факты должны занять свое место в цепочке событий. Действительно, изначально некоторые особенно “жареные фактики” могут показаться очень важными и существенными для расследования, но на поверку оказаться совершенно не нужными и вредными, только уводящими от понимания.

Условно факты можно разделить так: во-первых, это факты ложные: они только “наводят туман” и уводят расследование по ложному пути. Такие “факты” надо разоблачить и отбросить, доказав их ложность.

Во-вторых, это факты пусть и правдивые, но несущественные. Они могут “присутствовать” при развитии событий, но никак на них не влияют и не являются следствиями аварийной цепочки. Условно это факты с “нулевой ценностью”, хотя реальная их ценность отрицательна, поскольку они могут мешать правильному пониманию (заслонять более значимые факты).

В-третьих, это сопутствующие факты, являющиеся следствиями аварийной цепочки, но не оказывающие существенного влияния на дальнейший ход событий. Такого рода факты помогают увидеть причины, их породившие. Эти факты надо анализировать именно для раскрытия механизмов, движущих сил ситуации (аварии). Их надо отнести к своим коротким версиям.

Примечание. Примером такого факта являются надрезы на палатке: они – след ситуации, когда участники группы искали направления выхода из палатки, засыпанной снегом.

В-четвертых, это факты правдивые и значимые для понимания, являющиеся следствиями, а не причинами развития событий. Причем для последующих событий они являются уже причинами развивающими, усугубляющими события. Очевидно, что такие факты должны быть поставлены на “свое место” в цепочке событий (по значимости, по месту, времени и роли в дальнейших событиях), отнесены к своим коротким версиям.

Примечание. Травмы участников группы Дятлова – факты значимые для понимания ситуации. Они являются следствием “лавины ограниченной мощности”, и они являются важными (но не всеми) причинами дальнейшего развития аварии.

Наконец, наиболее значимые факты — это те, которые являются следствиями главных причин событий (на стыках коротких версий), и факты, непосредственно связанные с начальными причинами критической ситуации, приведшей к аварии. На эти факты опираются предположения для построения коротких версий. Для каждой короткой версии наиболее значимым начальным фактом является вся ситуация, которая воссоздана предыдущей, родительской версией.

Таким образом, незначимые факты ставятся отдельно (но не забываются), а значимые - по следующему "ранжиру":

 

    • факты, действующие до начала аварии и, возможно, являющиеся проявлениями причин, которые привели к аварии (но еще не сами причины, - проявления причин и причины надо различать), - это факты, характерные для этапа критической ситуации

 

 

    • факты, действующие в момент аварии, - на их основе также иногда можно судить о проявлениях причин аварии и о процессе ее развития, - факты для построения и подкрепления коротких версий и связей-переходов между ними

 

 

    • факты, действующие уже после "акта" совершения аварии и являющиеся ее “последействием”, которое может изменить общую картину финала здесь тоже свой этап построения коротких версий.

 

Последующая короткая версия – это “последействие” предыдущей версии в новых, изменившихся условиях.

“Последействие” уже после завершения аварии может существенно усложнять итоговую картину, “смазывать” факты, “накладывать их друг на друга, мешая восстановить взаимосвязи и логику событий. Природная, человеческая и техническая среды сами постепенно уничтожают улики.

В процессе развития аварии могут сложным образом переплетаться и взаимодействовать такие факторы ее развития, как правильные и неправильные действия людей, срабатывание, отказ и разрушения технических средств, а также объективные факторы природной среды. Все эти группы причин могут быть и решающими, и "сопутствующими" факторами. Реальную их роль надо выявить (увидеть) и установить на свое место во времени, пространстве и по значимости в общей цепочке событий.

В ходе сбора фактов, построения версий событий очень важно освободиться от “черных кошек”, - тех “химер”, которые мешают видеть, закрывая глаза шорами, или которые уводят в сторону от истины. Она, истина, бывает очень даже невзрачной “Золушкой”, а химеры – фантастически соблазнительными красавицами!

Примечание. Помните, в “Эре милосердия” Вайнеров: “Очень трудно искать черную кошку в темной комнате, особенно когда ее там нет”. Химеры – это те “черные кошки”, которых может и не быть!

Процесс расследования действительно напоминает исследование “черной комнаты”, “черного зала”, “черного ящика” (ниже: “черный зал”). “Черный” - потому, что не видно, что в нем. Путем построения правильной “длинной версии” событий в зале как бы “зажигается свет”, становятся видна его обстановка, его еще темные “углы” и “закоулки”. И “черные кошки” - химеры тоже становятся видны, если они есть.

Но вот если из себя изначально некоторых таких химер сразу не изгнать, то “черный зал” может превратиться и в бесконечный коридор, и в “критский лабиринт”, а то и в безбрежное поле, в пространство многих измерений. Чтобы этого не произошло, надо загнать себя в реальные рамки достоверных фактов, снять с глаз мешающие видеть повязки и не позволить увести себя и других в сторону от расследования. Надо в этом “зале” научиться чувствовать “стенки” (запреты), и не проходить сквозь них, - такой проход сразу “выбрасывает” расследование в зону ложных поисков, в зону “заблуждений”. Что же это за “химеры”, которых надо истребить?

Первая такая “химера” - это любая “сущность” (явление, событие), которая не подтверждена реальными фактами аварии, которая основана только на неподтвержденных предположениях (химера-сказка). Само событие, на котором основана “химера” может быть реальным, но вот если оно не имеет подтвержденной связи с аварией (расследуемым событием), то это – химера! В науке есть фундаментальный принцип: бритва Оккама:

Сущности не должны возникать без необходимости.

Или так: “Нельзя делать посредством большего то, чего можно достичь посредством меньшего”. См.: С.Лем. “Сумма технологий”, Москва, “МИР”, 1968, с. 548.

Потому – прочь все “сущности” (явления, события), не подтвержденные фактами, и не подтвержденными реальными связями с расследуемым событием по месту, времени и силовым составляющим! Ведь всякого рода “духов”, “гуманоидов”, “ведьм”, “тонких и толстых энергий”, “лих одноглазых”, “чертей на булавочной иголке” и т.п. можно придумать сколько угодно!.. Все эти сущности, “версии”, явления я бы назвал “пудреницами”, или, точнее, “пуДРЯНЬницами”. Они мозги всякой дрянью “пудрят”! Прочь схоластику! На помойку их!..

Примечание. Среди всех “версий” аварии группы Дятлова, изложенных в книге А.Матвеевой есть одна, называемая “Карлики Актриды”. Суть ее состоит в том, что души погибших туристов были похищены злыми карликами Актриды, ушедшими под землю. Версия опиралась на старинную легенду. Мне после прочтения вдруг захотелось пошутить над этой “версией”, но тут я понял, что сама эта “версия” является провокационной шуткой, издевательством над подобными “размышлениями”, наполненными предрассудками и мистикой. Авторы этой “психохмологической версии” (“хохмы”), наверно, до сих пор взахлеб смеются над теми, кто начинает их всерьез критиковать. А вот почему большинство людей не поняли эту шутку, психологически понятно: уж слишком трагичны все эти события, чтобы по их поводу можно шутить!..

Примерно столько же “стоит” и версия о “Сокровищах Ариев”, - почему бы не “золото Инков” или не “проклятие Шамбалы”?.. Надо же видеть глубокие истоки нашего подсознания в любви к подобным сказкам! Они, эти сказки, - продолжение детских сказок, продолжение “Похитителей Бриллиантов” и “Копей Царя Соломона”, посеянных в нас в очень раннем возрасте. О них так хорошо говорится устами Тома Сойера в его фантазиях о “пиратах” и “разбойниках”. Сказки взрастают в нас, в них мы верим подсознательно. Классический пример: почему мы так любим “Бывалого, Труса и Балбеса”, - сказка эта о Пузыре, Соломинке и Лапте вложена в нас с молоком матушки. А милые Шурик или Семен Семеныч, - это ведь наши “Иванушки-дурачки”. А Ниночка (Н.Варлей, “Кавказская пленница”) или Лидочка (Н.Селезнева в “Операция Ы…”, да и в “Иване Васильевиче…”), - это ж Василиса Премудрая. А “Шеф, Лёлик и Козлодоев” (“Бриллиантовая рука”), да и указанное выше классическое трио, - это ж сказочный Змей-Горыныч о трех головах, которые все бестолковые. И истина: в сказке жизни надо быть таким “дурачком”, как Шурик или Семен Семеныч, но не дураком. Разница принципиальная, - дурак он только себя считает умным (и себя ставит над всеми), а вот учиться и понимать ничего не хочет. Потому дурак и остается “в дураках”…

 

Сказки надо любить и понимать, но внутренне не впадать в сказочные заблуждения. Кстати, у этой первой химеры-сказки, как и у других химер, есть своя противоположность, - “подружка”, или оборотная сторона (как хотите), химера-анти-сказка, не менее коварная и вредная. Она состоит в полном отсутствии фантазии. Нет, фантазировать при расследовании надо уметь, но только с опорой на реальные факты. Шерлок Холмс был порядочным фантазером, - он умел зацепиться за маленький “фактик”, и за этот “фактик” вытащить “злыдня” со всей его подноготной… Просто, “фантазия” должна творчески вырастать из реального “семени факта” и из реальной связи этого факта с рассматриваемой ситуацией, а не из нереального “воздушного замка” и не из реального “замка”, который к ситуации не имеет никакого отношения.

Чтобы не быть химерой-сказкой предположение должно быть достоверным, - оно должно быть основано на достоверном факте (фактах), достоверно связанных с аварией (событием) во времени, в пространстве, и по существенным силовым составляющим (т.е. эта многомерная связь сама должна быть по сути “сильным” фактом).

Примечание. В данном случае, химерой-сказкой, так или иначе, являются все версии о “взрывах”. Никакими фактами наличие “взрыва” не подтверждается, а характер травм, повреждений палатки и характер развития ситуации по целому ряду признаков противоречит версии о “взрыве”.

Отсутствие фактов, - тоже факт, на основе которого неподтвержденное предположение или версия должны быть отброшены.

 

Любое усложнение ситуации должно быть обосновано фактами! Не обоснованные фактами события должны быть отброшены, как ложные!

 

Вторая крупная химера, - химера обвинения и подозрительности. Или химера необоснованного начального обвинения, химера подозрений в “злоумышленных действиях”. Необоснованные обвинения и подозрения без достаточных оснований – это провокация. Она провоцирует встречные обвинения и подозрения. Когда в “черном зале” зажигается свет, “вина” и “невиновность” действующих лиц становится понятной и прозрачной. Но вот пока расследование не закончено, обвинять кого-то неправомерно. Понятно, почему родственники пострадавших, сходящие с ума от боли и горя, начинают порой обвинять “всех и вся”. Но следователь не должен кого-то обвинять: это не его функция (это функция других гражданских институтов: суда, прокуратуры, администрации, общественного мнения…). Боль, стресс ситуации обычно вызывают первую болезненную реакцию человека (и человека “во власти” тоже): “Кто виноват!?”

Надо еще вот что иметь в виду: если в криминальных преступлениях изначально присутствует чья-то “вина” из-за ущерба, нанесенного гражданам и государству по “злому умыслу” преступления, то при авариях с туристскими группами такой “вины”, скорее всего, может и не быть. Здесь какие-то “злоумышленные действия” скорее не правило, а исключение. В основной массе туристы, - это не “уголовный элемент”, это законопослушные, мирные граждане. Как и все люди, они совершают ошибки, но до серьезных правонарушений здесь дело доходит очень редко. Потому изначально прочь все обвинения и подозрения, - они уводят расследование в сторону. В частности, обвинения и подозрения, - это та “излишняя политизация” событий, которой быть не должно (мусора “обвинения и оправдания” в политической реальности очень много).

Оборотная сторона химеры обвинения, - это “химера всепрощения”, химера начального “выгораживания” людей от ошибок. К примеру, говорят: “…Группа была опытной, руководитель - ответственный! Он не мог…” Что “не мог”? Не мог совершить ошибки? Ошибки совершают все, - в том числе самые опытные и умные мастера!

Примечание. У меня опыт походов по сроку примерно в полтора раза больше, чем возраст Дятлова, - руководителя группы. И опыт спасательных работ есть. Но я не берусь самоуверенно утверждать, что в такой сложной ситуации, какая сложилась после схода лавины в группе Дятлова, я бы не допустил никаких ошибок. В данном случае я реально мог бы совершить такую же ошибку, как Дятлов и его группа. Вот чего я бы точно не сделал, скажу: я бы чисто интуитивно не поставил палатку в таком месте, где поставил ее Дятлов (выбор места остановки в горах – не шуточки)… Здесь совершенно ясно, что гораздо легче было предотвратить ситуацию, чем потом из нее выходить. Чем сложнее ситуация, - тем проще допустить ошибку, тем больше цена “не оптимальности решения”. Искусство руководителя состоит в том, чтобы сделать ошибок как можно меньше, и чтобы ошибки не имели аварийных и катастрофических последствий. Совсем же избежать ошибок никому не удается, - так могут утверждать только люди, которые сами никогда не водили туристские группы в сложные походы.

 

В случае же тяжелой аварии исходно утверждать, что туристы не совершили никаких ошибок, по меньшей мере, наивно.

Примечание. Вот в данном случае с группой Дятлова налицо ошибки, совершенные руководителем группы и выпускающей организацией (спортивным клубом института) еще на этапе оформления документации. Дятлов не оставил в выпускающей организации копию маршрутной книжки (маршрутки) с подробным описанием, схемой и графиком маршрута. А представитель выпускающей организации не проконтролировал его и не потребовал маршрутку. Отсутствие маршрутки очень затрудняет и контроль группы, и ее поиск, если она не выходит в контрольный срок. Без маршрутки толком не знали: а когда должна вернуться группа, сколько в ней участников, где ее искать, куда она может зайти и куда отклониться?.. Что, Игорь Дятлов об этом не знал? Да, он знал, но “допустил”… И группу спасатели нашли быстро только потому, что у них был хороший свидетель, - Юрий Юдин, участник, сошедший с маршрута. Он знал, где искать. А если бы его не было, их бы, может быть, до сих пор бы искали… Кстати, и Юдин допустил ошибки: после истечения контрольного срока (а ему этот срок был известен!) он не поднял тревогу. Спустя 3 с лишним недели спасатели в любом случае смогли лишь “собрать обломки” группы Дятлова… Эти ошибки с точки зрения организации и дисциплины в чем-то (не во всем, конечно) “опустили” самодеятельную (спортивную) группу до уровня “дикой” группы, которая ходит “где хочет”, “когда хочет”, и “с кем хочет”…

В ходе расследования надо объективно установить, какие ошибки совершила группа и ее руководитель.

Вопрос об ошибках надо отделить от вопроса “вины за ошибки и последствия”, - это в принципе совершенно разные вещи.

Очень черна “химера недоверия”: видят и верят в какие-то надуманные и мелкие факты, а сильные, важные факты не видят, не верят им “в упор”. Не верят, например, “официальной версии” только потому, что она идет “от власти”, что она “политизирована”. Не верят результатам экспертизы потому, что они не укладываются в рамки личных фантазий. И так далее. Реальные факты нельзя отбрасывать (не верить им) без достаточных оснований.

А оборотная сторона химеры недоверия, - это “чистая вера”. Тоже враг расследования. Следователь должен верить только реальным фактам. Принять что-то “просто на веру”, - значит почти наверняка впасть в заблуждение. Расследование – не бог, не молитва, не религия. Верить людям надо, если нет серьезных сомнений в их честности, но надо видеть и то, что они “реально видели”, и в чем они могут заблуждаться (о свидетельствах выше было сказано). Очень коварной является такая разновидность химеры “чистой веры”, как химера отсутствия самокритики, - химера самоуверенности. Она позволяет человеку запросто “проходить сквозь стены” собственных заблуждений, не замечать их. Или в “черном зале” расследования на основе своего “авторитетного мнения” запросто воздвигать “перегородки”, за которые заходить нельзя (на основе утверждений” “этого не могло быть”, “я на этом “собаку съел, но со мной так не случалось…”). Человек верит в себя, как в “бога”. С такими людьми бесполезно спорить, - доказать им что-то невозможно. Они будут до конца стоять на собственных заблуждениях и упорно отстаивать “руины доказательств” только потому, что они для них “свои”, “родные”, а другое мнение никогда не примут, только потому, что оно “чужое”. Противоположность этой химеры, - полное отсутствие своего мнения, отстаивание мнения человека, который является “абсолютным, непререкаемым авторитетом” (основанная, опять же, на вере в этого человека, как в “бога”, или в “заместителя бога на Земле”).

Примечание. Доказать существования или не существование бога невозможно. Это вопрос “чистой веры”. Надо скромно оценивать свои возможности: на некоторые вопросы человек никогда не сможет дать окончательный ответ (например, на вопрос первичности материи и сознания). Потому и ставить и дискутировать на такие вопросы не совсем правомерно. Лучше именно сойтись на том, что есть вещи не доказуемые. Тем более, диалектическая логика движения (а движение – это всегда и отрицание всего, в том числе и “достигнутой истины”) всегда сложнее неподвижной формальной логики. Хитрый Воланд насчет доказательств существования бога немного не договорил: Кант нашел 5 доказательств существования бога, нашел опровержение всем пяти, - доказал существование бога… а дальше нашел еще несколько подтверждений к этому опровержению, чтобы все их на новом шаге опровергнуть!.. Не пора ли эту казуистику закончить?

Авторитет и собственный, и “чужой” работают эффективно только в опоре на реальные факты. Если человек плохо разобрался в ситуации, или игнорирует реальные факты, собственных или чужой “авторитеты” ему могут только мешать, - за ними он может не увидеть ситуацию и легко впасть в заблуждения.

Еще одна химера – химера выгоды. Подсознательное указание: такая “точка зрения” или факт “выгодна”. А другая (другой факт) – нет, не выгодна (опять химера-двойник, но уже “невыгода”). Обычный самообман: люди сами себя подсознательно обманывают. Очень часто это связано с профессиональной деятельностью или личными увлечениями. Политики подсознательно ищут “политическую выгоду” из определенного “направления расследования”. Журналисты видят выгоду в создании “сенсации” (чтобы внимание читателей и тираж издания были побольше). Юристы и милиционеры всюду видят криминал. Спасатели всюду видят “бардак” с опасностью аварий, а пожарники – возможность возгорания… Экономисты мысленно пересчитывают все последствия аварии на деньги. Технократы обычно все сводят к причинам технического плана. Каждый стремится затащить других в ту область, где он чувствует себя сильнее, где он – “корифей” (или таковым себя считает)! И каждый видит все через свои “светофильтры”, - он хорошо видит то, что хорошо знает, а то, что знает хуже, - то видит очень расплывчато и менее осязаемо. Надо постараться отбросить личные “светофильтры” и увидеть весь спектр явления, считаться со всеми его проявлениями, а не только с теми, которые “близки” или “лучше видимы”...

 

Примечание. В данном случае аварии группы Дятлова было много “технических” версий с взрывами, “испытаниями” оружия, “натриевыми облаками”… Обычно такие “версии” выдвигают большие любители технических средств. Из “нашей” среды инженеров и изобретателей...

 

Соображение “выгоды” может быть сильно завуалировано любовью человека к тому или иному роду деятельности, его идеализацией. Каждый человек – в той или иной степени идеалист своего дела. За большими знаниями и умениями в одной сфере деятельности зачастую скрывается и завышенная оценка этих “добродетелей”, и недооценка тех “сфер” и “моментов”, которые с ними не связаны. В расследовании надо уметь быть и “многоборцем” и уметь не быть “идеалистом” собственных пристрастий.

 

Примечание. Есть люди, которые просто по роду своей деятельности видят выгоду в том, чтобы “красиво соврать” (“Почему соврал? Ну, вдруг захотелось соврать, вот и соврал….”, - говорит Кузьма Иорданов – герой Юрия Никулина в фильме “Когда деревья были большими”, который при этом врет…). Есть профессии, в которых вранье (ложь правдивая и ложь наглая)– это высокое искусство. Врут “разведчики” и “газетчики” (помните шутку из фильма “Товарищ генерал”: “Кто больше всех врет на фронте? Разведчики и газетчики. Газетчиков – поди-ка, опровергни. Разведчиков, - поди-ка, проверь!”). Понятно, что здорово врут политики и артисты (и те и другие не себя, а других людей и “на определенных людей” играют, только “вранье” политиков – это ложь, а “вранье” артистов – это правда высокого искусства)! Из юристов самые красивые вруны – это адвокаты (самая “белая кость”, - из кровавого волка обиженного ягненка сделать, - это для них “высший класс”)! Сейчас кто-то возмутится: “Ты чего это “пачкотней”, шельмованием высоких профессий занимаешься!..” Нет, я не хочу никого “испачкать”, - я просто хочу (не без иронии, извините) указать, в чем каждый из нас может внутренне сам себя обманывать и подсознательно уводить себя в сторону по соображениям “выгоды”. Вследствие, прежде всего, своего рода деятельности и своего рода увлечений. Они могут и часто “заводят не туда”…

 

“Выгода” серьезного расследования состоит только в воссоздании истинной картины событий. Только за это следователь вправе рассчитывать на благодарность и уважение общества.

Есть химера страха, паранойи. Полет слегка травмированной психики. Начинают верить во всякие ужасы без особых оснований. Реальная основа всех этих страхов: вся та уголовная и политико-террористическая “чернуха”, которая на нас льется с экранов. А до нее был ужас в виде призрака атомной войны. “Ужасы надо отбросить: уголовщины и войны (тем более, атомной) в турпоходах немного, и связана она обычно не с действиями туристов, а с каким-то местным криминалом. Но тогда где доказательства действий криминала? Только когда они есть, подозрения на криминал реальны.

Примечание. В данном случае аварии группы Дятлова есть ряд версий о “зачистке”, нападениях уголовников”, “имитации”, “эскадронах смерти”… Но вот реальных следов криминального преступления нет. А их ведь следователи искали в первую очередь, очень тщательно.

 

Конечно, химерами расследования являются и все ложные и непроверенные факты, и лжесвидетельства, и низкая квалификация расследования (плохой сбор, плохая проверка фактов и связей). Приведенный список “химер”, конечно, неполный. Эти только самые крупные. Всю эту шелуху надо отбросить, чтобы за ней увидеть картину событий, чтобы не уйти в сторону.

Вместо химер для расследования могут быть привлечены мощные “союзники”, существенно помогающие восстановить картину событий. Какие союзники?

Конечно, это знание “среды” расследования, - в данном случае, это особенности природной среды (где совершаются туристские походы), это особенности и проблемы поведения туристов в группах (свойства человеческой среды), особенности и свойства технической среды (очеловеченной природы, - техники), помогающей людям в походах. Это знание дается опытом работы с “этими средами”, внутри этих сред.

Очень помогают аналогии с известными случаями критических ситуаций и аварий в других походах. Конечно, каждая авария – уникальное, неповторимое явление (обычно не укладывающееся ни в какие статистические рамки теории вероятностей). Но вот что интересно: если ее “разложить на составляющие”, на “короткие версии”, то почти для каждой такой короткой версии находится известный аналог, - короткая версия в другой аварии. Отдельные “кирпичи”, слагаемые ситуаций оказываются достаточно похожими, если о них знать. Чем больше таких примеров перед глазами следователя, тем проще ему увидеть ситуацию и в ней разобраться. Помогают и аналогии с авариями в других “сферах” деятельности, - поведение и природы и людей в критических ситуациях и авариях может быть очень сходным…

Примечание. У меня в 1990 году на Эльбрусе погибли два товарища по походам (история описана в газете “Вольный ветер” № 29, с.11, под названием “Такая непонятная авария” и на сайтах www.turism.ru/veter и www.mountain.ru - раздел “Люди и горы”). Финальная картина тяжелой холодной аварии чем-то очень напоминала картину финала группы Дятлова. И близких аналогов аварии группы Дятлова с гибелью людей в лавине и гибелью от замерзания видится достаточно много…

Конечно, к мнениям других (это тоже союзник!) надо уметь чутко прислушиваться. Надо уметь различать мнения дилетанта и человека умудренного, знающего. Мнение дилетантов – обычно сущая чепуха, а мнение толпы – тем более. Толпа своего “мнения” не имеет, она может пойти за мнением какого-то “авторитета”, а численность ее – это не аргумент в пользу “правоты”. Умный специалист никогда не станет “привязывать” свое мнение к мнению толпы дилетантов.

Конечно же, союзниками являются известные вещи: живой интерес, трудолюбие, упорство, тщательность поиска… Их много, и у каждого свои “союзники” живого творчества.

Итак, факты собраны и систематизированы по времени, по месту, силовым характеристикам и по значимости. На основных, реальных фактах построены достоверные предположения, связанные по этим признакам с реальной ситуацией (тоже по времени месту, силе, а если надо, то и по другим признакам). Развитие ситуации на каждом временном этапе на основе достоверного предположения дает короткую версию событий.

Принцип максимальной исходной полноты версий состоит в том, что исходно надо постараться собрать возможно больше достоверных предположений о характере событий и проанализировать каждое на предмет построения короткой версии событий (пусть и на очень кратковременном этапе времени). Явно несостоятельные предположения надо отбросить. Если логический ход при построении версии вызывает несколько новых тупиковых вопросов (на которые нет ответа), это признак несостоятельности версии.

Пример. Вот в данном случае, версия о взрыве: а почему пострадали только четверо, а не все? Почему, если эти четверо находились вне палатки, палатка после “взрыва” оказалась закрытой? Почему сама палатка не пострадала от взрыва?.. Здесь очевиден логический тупик. Но если чувствуется здесь “стена” нашего черного зала, значит, через нее уже не пройдешь, - надо двигаться куда-то в сторону…

Каждая версия – “золушка” в толпе девушек (небольшая сказочная аналогия на основе фильма-сказки “Золушка”). Чтобы ее найти, надо ласково собрать в толпу всех девушек, а не только “придворных красавиц”. Конечно, про “золушку” известно, что она девушка честная и трудолюбивая, - потому толпу девушек можно и “почистить” от явных лгуний и лентяек, несмотря на их внешнюю привлекательность.

Примечание. Ошибка короля состояла в том, что он назначил конкурс “в один тур”, когда условия конкурса на звание принцессы (будущей королевы!) требовали соревнования - во втором надо было назначить “зашивание воротника”, а в третьем – песню и танец, причем назначить “королевское жюри”, в котором “король, принц, а других дураков не берем”, - для расследования тоже надо уметь выбирать достойных, заинтересованных партнеров, чтобы они реально помогли, а не стали уводить в сторону или мешать. Такая организация конкурса, - солидный залог его успеха.

 

Затем чтобы найти “золушку” надо примерить к девушкам “туфельку обстоятельств”. При этом надо помнить, что успех зависит не только от выбора девушки, но и от “туфельки”. В ходе примерки надо видеть не только девушку, но и туфельку и, если надо, обоснованно “подправить” эту туфельку под девушку, а девушку под туфельку (уточнить факты, обстоятельства и их значимость). С нужной “девушкой” вдруг находится и вторая “туфелька” - какие-то дополняющие факты-откровения (это – хороший признак добротной версии). Ищите “вторую туфельку”, - факты, подтверждающие версию!

Примечание. В данном случае, вторая “туфелька” - это связка из пяти “дополняющих фактов”: занос палатки снегом (при сохранении следов на склоне), обрыв тяг со стороны склона, характер надрезов, смерзание вещей, куртка в разрыве палатки. Все эти факты работают на версию о лавине, - они привязаны к событию по времени, по месту и по действующим силам.

 

Но вот, туфельки, вроде, подошли, - а что делать дальше? Мудрый маркиз Па-де-Труа сказал: “Конечно, танцевать!”. Пусть “золушка” “пройдет” в “туфельках” весь танец ситуации от начала до завершения. Если танец явно не получился, - что-то здесь “не так” или у “девушки”, или у “туфельки”. Если танец получился не совсем складным, - надо постараться подправить, увидеть их получше, - и “девушку”, и “туфельки” (обстоятельства), и ход “танца” (ход ситуации)…

Примечание. В данном случае версия о взрыве, если предположить, что он был, сразу начинает “хромать на обе ноги”, подобно тому, как “лже-золушка” Анна захромала в хрустальной туфельке. Сразу непреодолимые противоречия: если взрыв произошел, - зачем куда-то бежать? Почему так слабо пострадала палатка? Почему такие травмы? Почему палатку стали резать, когда она была открыта (ведь трое были снаружи) Где обломки боеголовки? И т.д. Где реальные факты о связи “взрывов с данной ситуацией? Их нет, - налицо химера!

И вот в исполнении “золушки” постепенно этот танец ситуации становится правдиво волшебным, восхитительным. А стоящая за ним толпа из красавиц ложных версий вдруг редеет, редеет - они постепенно исчезают, успев перед этим превратиться в злобных, уродливых ведьм!.. А какая-то другая девушка вдруг преображается, превращается в верную подружку “золушки”, принимающую у нее эстафетную палочку ситуации, - это следующая короткая версия. В следующем акте, - в следующей версии “танец” ситуации в новом исполнении будет уже другим, на другой сцене обстоятельств и сил, но он должен быть естественным следствием предыдущего…

Стыкуем короткие версии в длинную на временной оси, одновременно отслеживая ситуацию в пространстве. Здесь ситуацию можно представить образно (каждый может придумать свой образ, если это поможет), можно нарисовать схему, подобную данной на рисунке (можно, например, искривить на ней дерево версий, изобразив, как события смещаются в пространстве), вписав в клеточки реальные факты и предположения. Короткие версии могут накладываться, стыковаться на ограниченных отрезках времени: события могут иметь инерцию, переходы могут требовать времени. Состыковать короткие версии надо и с начала аварии, и с ее конца, и постараться замкнуть всю цепочку.

Примечание. Правдивая короткая версия, - “золушка” не будет оставлять за собой “разорванного воротника” необъясненных фактов (как у короля, - помните?), - она трудолюбием следователя быстро “подчинит” их иголочкой…

Что делать, если короткие версии где-то не стыкуются? Здесь может быть заложено и противоречие, - его надо найти и разрешить, объяснить, пересмотрев ход событий, привлекая известные факты. В разрыве между двумя короткими версиями может отсутствовать необходимое звено, - еще одна короткая версия (и даже не одна), - те переходные процессы, которые могут быть не видны из-за недостатка фактов. Конечно, при очень сильном дефиците фактов всю длинную версию достоверно построить не удается (и даже короткие версии бывает воссоздать трудно). Но, по крайней мере, так можно определить, чего явно не хватает для построения, что следует искать, что надо уточнить.

Обычно “коротких версий”” событий не так уж много, - даже в очень сложной аварии их можно пересчитать по пальцам. Анализ позволяет их несколько уточнить и увеличить их количество для правильного понимания. Наиболее сложными и трудно восстановимыми событиями являются различные побудительные мотивы психологического свойства в случае гибели свидетелей. Здесь приходится искать ответ в самой логике ситуации, в характере поведения людей, в ответе самому себе и в ответах других людей на вопрос: “Как бы ты или другие поступили в такой вот ситуации?” Конечно, с поправкой на те условия и то психологическое состояние, которое вызвано этой ситуацией. Люди – это тоже силовой фактор, а себя мы немного знаем, и кое-что можем о себе сказать. Только надо постараться избавиться от химер.

Примечание. В данном случае с аварией группы Дятлова сам руководитель погиб и потому не мог объяснить, почему он принял то роковое и поспешное решение об отступлении группы. Но воссоздание условий ситуации, по крайней мере, частично, позволяет построить версию о побудительных мотивах руководителя и группы. “Прокрутка” ситуации с конца позволяет логически соединить цепочку: ведь ясно, что решение на спуск было принято, причем в том состоянии группы (например, в той одежде), в которой их нашли…

После построения “длинной версии” событий ее надо тщательно “прокрутить” вперед и назад, проверяя причинно-временные связи и привлекая все известные достоверные факты для объяснения, уточнения событий и подтверждения версии. “Прокрутки” событий вперед и назад должны проходить без “заклинивания” логической причинно-временной цепочки, без видимых противоречий (если они возникают, их надо объяснить, уточнив версии и связи).

Примечание. В данном случае аварии группы Дятлова, на достоверное предположение о “лавине” вывел, прежде всего, факт наличия травм от сдавливания у трех участников. Мысленная “прокрутка” событий, связанных с лавиной помогла увидеть в качестве подтверждающих лавину еще и следующие факты: обрыв тяг палатки со стороны склона, общий занос палатки снегом при сохранении следов группы на склоне, характер надрезов и надрывов на палатке, смерзание вещей в палатке. Лавина оставила следы, - их надо было увидеть.

Надо постараться логически укрепить, усилить все связи ситуации, а сомнительные, ненужные и не важные связи надо отбросить. Это и связи в цепочке коротких версий (факт-предположение-ситуация) и в цепочке длинной версии, сложенной из коротких версий. Дополнительные факты подкрепляют конструкцию.

При построении версий неправомерно и неестественно чрезмерное усложнение событий без подкрепляющих фактов, “нагромождение” событий без обоснованных связей. В рабочей версии должны быть выделены “главные составляющие” событий и действующих сил, а второстепенные – поставлены на свое место.

Принцип минимальности (максимальной простоты) предположений и версий состоит в том, что все предположения и версии, не подкрепленные фактами и связями, а также несущественные факты и связи должны быть на конечном этапе расследования отброшены. Это – та же “бритва Оккама”, но уже на конечном этапе расследования. Конечная “длинная версия” должна быть предельно упрощена, - в ней надо учесть только существенные факты и связи (а дополнительные факты и связи использованы только для комментариев и дополнительных подтверждений событий).

Постепенно набирая факты, строя предположения и версии, мы как бы обходим “черный зал” ситуации, освещая его отдельные углы и обстановку. И то, что мы осветили, становится видимым. Постепенно становятся видимыми и неисследованные “темные” углы, и значимость дополнительных фактов, - часть из них превращается в “светлячков” и в “лампы”, создающих “местное освещение”.

Остаются и совсем необъяснимые факты. Это должны быть “слабые” факты (“сильные” факты должны подкреплять версии). Если никак не удается их привязать к ситуации аварии, может быть проще пойти математически “от противного”: попытаться найти им возможные объяснения вне связи с аварией. Очень часто это удается сделать, поскольку большинство “слабых” фактов действительно никаких связей с аварией не имеют…

Наконец, когда расследование закончено и ситуация видна в деталях, надо сделать правильные выводы. Надо постараться увидеть не только стихийные силы и ошибки людей. Надо постараться увидеть и “стратегические ошибки”, - общие условия организации похода, общие ошибки действующих представлений (например, об уровне опасности тех или иных факторов, - холода, лавин, камнепадов…), ошибки в организации, в методологии. Т.е. надо взглянуть на аварию, не как на “локальное”, но как на “общее” явление. Сил у стихии очень много, и “вступить в борьбу со стихией”, - не есть ли здесь ошибки в том, что не удалось от этой борьбы спокойно уйти по своему маршруту?..

Примечание. Пример-аналогия из другой сферы деятельности. В романе А.Бека “Волоколамское шоссе” комбат мучительно размышляет над итогами неудачного боя на дороге. Вражескую колонну удалось сначала обстрелять и втянуть в бой. Потом, как и предполагалось, - изобразили бегство, заманивая врага в огненную ловушку. И когда гитлеровцы, преследуя взвод, втянулись в западню, - их снова стали уничтожать из пулеметов и винтовок. Они превратились в обезумевшую толпу, которая пыталась укрыться за своими грузовиками. Тогда их и оттуда, с другой стороны, внезапно стала расстреливать из пулеметов другая часть засады, чтобы полностью уничтожить. Вот здесь случилось нечто неожиданное: второй удар вдруг вернул врагу организованность (казалось: вернул разум). Безумная толпа из 200 автоматчиков бросилась в яростную атаку на 25 наших бойцов. Бросилась согласно одному из законов поведения толпы, - возможно, поддавшись общему порыву, общему бегству от опасности или чьей-то воспринятой команде. И… вступил в силу простой закон войны, - закон численного и огневого превосходства… В чем была ошибка расчета? Казалось, все было правильно, но вот предсказать стихийную реакцию толпы не удалось, - это была явная, видимая ошибка плана боя. То “первое”, психологическое и не слишком глубокое откровение, которое сделал комбат. А позже он с горечью понял и нечто более важное: в самой схеме боя была заложена глубокая тактическая ошибка. Нельзя малыми силами бороться с противником “в обхват”… Вывод: надо видеть не только “поверхностные ошибки”, но и более глубокие, фундаментальные. Устранять, не повторять надо и мелкие и крупные ошибки.

 

Тяжелая авария обычно всегда является результатом целого комплекса причин, которые складываются из ошибок (и пробелов) в обучении, тактических ошибках руководства, технических ошибок участников на маршруте и объективного фактора (в виде природных явлений: лавин, камнепадов, крутых склонов, рек, непогоды, холода и ветра и т.п.). Конечно, вклад всех этих “стихий” в каждой конкретной ситуации различен. Неуправляемой и непредсказуемой “стихией” в некотором роде является и каждая группа людей, и каждый отдельный человек, надо только здраво представлять, в каких пределах управляемы и предсказуемы все эти Среды: и природная, и человеческая, и “очеловеченная природа”. Последнее — вся та “техника” вкупе с технологией (нашим умением ею пользоваться и управлять), которую мы берем с собой.

Поэтому и в “простых” с виду случаях тяжелых аварий (обычно, с группами новичков) надо разбираться очень глубоко. Даже если ошибки группы и руководителя хорошо видны, за ними можно не увидеть еще более характерные ошибки, провалы, пробелы в обучении и методологии. Иначе выводы на основе аварии будут неправильны, и предотвратить такие ситуации в дальнейшем не удастся.

Все мы совершаем в походах огромное количество ошибок. Наши действия ни в коей мере не являются оптимальными. Действия самых выдающихся спортсменов не являются оптимальными. Но стоит ли поэтому “махнуть рукой” на аварийность и сказать: “Все равно будут биться! И ничего тут не поделаешь!..” Нет, думаю, такой “подход” ни к чему хорошему не приведет. Надо признать: авария — очень сложное явление, полностью от нее не удастся избавиться никогда, но вот низкая аварийность — это один из признаков нашей культуры. И разбираться в каждой аварии следует тщательно. Конечно, плохо, если правильные методические выводы делаются только на основе "кровавого" опыта. Но и предавать забвению этот опыт нельзя. Иначе в будущем аварии повторятся с еще более тяжелыми исходами, чем в прошлом. Многие ошибки запросто можно обойти, а последствия других существенно уменьшить: ошибки будут совершаться, но они не должны вырастать до размеров катастроф.

Для этого, - для квалифицированного разбора вся эта методология.

 

Отзывы присылать по адресу: evgeniy_buyanov@mail.ru

 

Е.В.Буянов, В.А.Некрасов